欧洲杯体育IT之家从门店数据中获悉-开云「中国集团」Kaiyun·官方网站-登录入口
发布日期:2025-09-30 07:09 点击次数:164

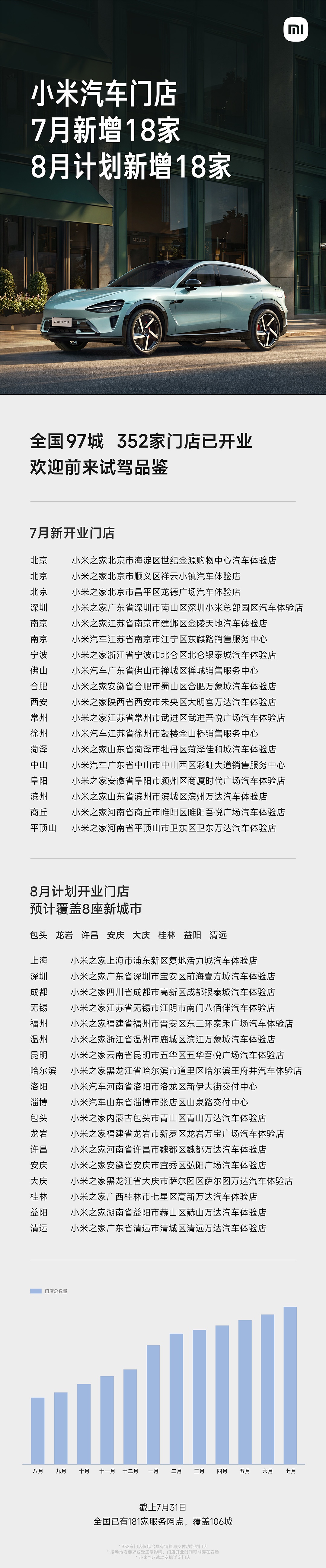
IT之家 7 月 31 日音信,小米汽车今晚公布了本月的开店新发达:7 月新增 18 家门店,寰宇 97 城已有 352 家门店;8 月事营新增 18 家门店,瞻望掩盖包头、龙岩等 8 座城市;领域 7 月 31 日欧洲杯体育,寰宇已有 181 家劳动网点,掩盖寰宇 106 城。

IT之家从门店数据中获悉,本月新开业的门店掩盖城市为北京、深圳、南京、宁波、佛山、合肥、西安、常州、徐州、菏泽、中山、阜阳、滨州、商丘、平顶山;8 月事营开业门店地点的城市瞻望包括包头、龙岩、许昌、大庆、安庆、桂林、益阳、清远。
本月 10 日,小米汽车文书:“上市 15 个月,完成 30 万委用,感谢车主一又友们的信任。咱们将捏续发奋,十倍插足造一台好车。”
小米汽车于 2024 年 4 月 3 日开启首批委用,仅用七个半月时代便在 2024 年 11 月 18 日终了首个 10 万辆委用里程碑。尔后委用速率权臣擢升欧洲杯体育,从 10 万辆到 20 万辆仅耗时四个月,这一得益由雷军在 2025 年 3 月 18 日文书。
告白声明:文内含有的对外跳转贯穿(包括不限于超贯穿、二维码、口令等表情),用于传递更多信息,从简甄选时代,效果仅供参考,IT之家悉数著作均包含本声明。 ]article_adlist--> 声明:新浪网独家稿件,未经授权绝交转载。 -->